IATF 16949 serves as the basis for quality management system certification for customers providing design, development, production, as well as related assembly, installation and services of automotive-related products.
IATF 16949 serves as the basis for quality management system certification for customers providing design, development, production, as well as related assembly, installation and services of automotive-related products.
"Production Parts" or "Production Materials": Parts and processed materials that are manufactured in accordance with the specifications of automotive customers and integrated into automotive vehicles during the manufacturing process.
"Accessories": Parts that are manufactured in accordance with OEM specifications, purchased or approved by the OEM, and integrated into automotive vehicles either before or after the vehicle's manufacture and delivery to the end customer.
Replacement parts and materials for automotive vehicles, including re-manufactured parts.
"Manufacturing" refers to a process that includes at least one value-added activity, which further transforms the input materials and/or parts of the process into semi-complete or complete states of automotive products. Manufacturing processes can use various types of fabrication techniques to manufacture or assemble automotive products (e.g., casting, molding, extrusion welding, machining, heat treatment, electroplating, painting, assembly, etc.).
"Automotive Customer" refers to any organization that purchases automotive products in the automotive supply chain.
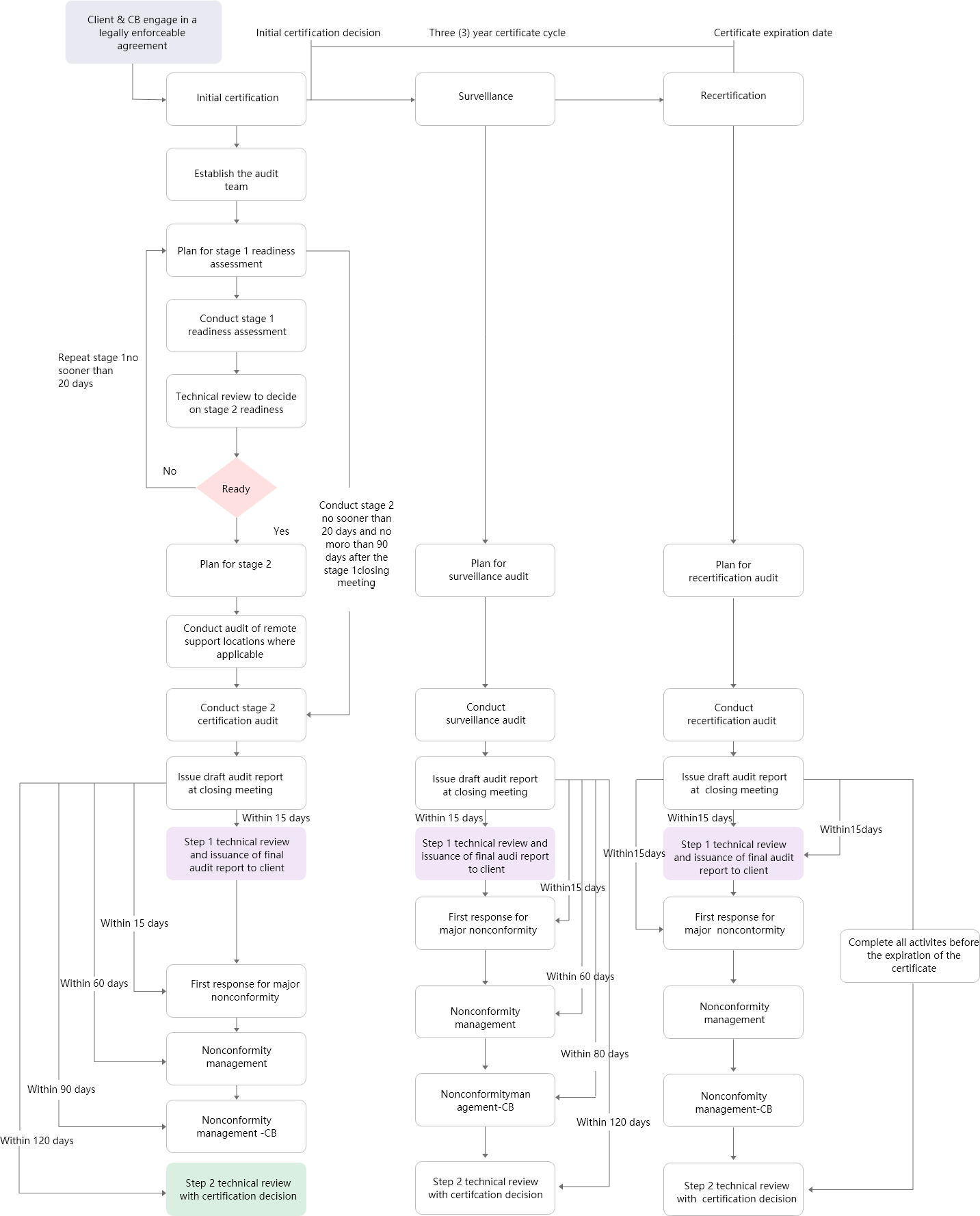
"Client" refers to an organization that applies to or enters into a contract with the certification body to obtain or maintain IATF 16949 certification under one or more certification structures, including all relevant manufacturing sites and, where applicable, all relevant remote or independent remote support sites.
"Manufacturing Site" refers to a client location where manufacturing occurs. A manufacturing site is the only type of client site eligible for independent certification of IATF 16949. If a manufacturing site supplies products to an automotive customer requiring third-party certification of IATF 16949, all automotive customers of this site shall be included in the scope of audit.
"Remote Support Location" (RSL) refers to a client location where one or more support functions are located, which provide support from RSL to client's manufacturing site. Such support functions may be located at another manufacturing site or another client site where no automotive manufacturing occurs.
Market development: As a symbol of quality assurance, certification helps enterprises gain customer trust and further expand market share.
Improve product quality: Improve the stability and reliability of product quality through systematic development and improvement.
Improve customer satisfaction and brand value: Effective IATF 16949 certification can focus on and meet specific customer requirements, while enhancing the company's reputation and brand value in the industry.
Improve efficiency and reduce costs: optimize production and operation management processes, improve work efficiency, and reduce production and service costs.
Ensure quality of suppliers’ services in the supply chain: Maintaining consistency in the quality management system of suppliers' services within the global supply chain.
Reduce defective rate: Using risk-based thinking to predict risks, and preventing quality accidents through prior control.
Meet legal and regulatory requirements: Ensure that products comply with relevant regulations and standards, and reduce compliance risks.
Improve organizational efficiency and staff quality: Establish and improve the management system, strengthen internal collaboration and communication, and improve the comprehensive management capabilities of employees.


1.Business license (valid for at least 12 months), invoice information, and qualification license documents (same as those for 9001); if the performance data of automotive parts is less than 12 months, it can be accepted based on a "Letter of Conformance" (valid for 1 year).
2.The quality manual and procedure documents shall cover all processes within the scope of the proposed certification, and the descriptions of the planned processes in different documents shall be completely consistent.
3.Organization structure chart, function allocation table, list of identified processes and their interactions (if included in the quality manual, no need to provide separately).
4.Production process flow chart (manufacturing procedures), including the interrelationship of outsourcing processes (please note) and support location (if any).
5.Performance KPI achievement data and trends for at least the last 12 months.
6.A list of automotive customers and their corresponding supplier codes. If there is any new customers added in the past 12 months, please inform us which ones are the new customers (Please ensure accuracy. If there is any inconsistency occurs in on-site verification, additional audit days may be required).
7.Automotive Customer Satisfaction Analysis Report / Scorecard
8.Automotive customer complaints and relevant handling records in the recent 12 months (if applicable)
9.Customer special status in the latest 12 months (applicable to OEM customers).
10.Internal audit report and management review report in the latest 12 months.
11.Customer Special Requirements (CSR) or matrix list (corresponding to relevant processes; additional audit days may be required if any inconsistency is found during on-site verification), along with the corresponding source documents (e.g., quality agreements, supplier manuals, framework contracts/ product development agreements, etc.).
12.Documents on internal auditor qualification requirements and the list of qualified internal auditors.
13.Calibration reports of measuring instruments (sampling based on square root of total quantity), test reports of special equipment (if any) (sampling based on square root of total quantity).
14.Number of personnel covered: Required to declare according to the actual number of personnel, which shall not be lower than the number of personnel in social insurance and the number of personnel covered by the CNCA QMS certification (unless applying for "separation of personnel and days"), as well as the number of personnel declared on the enterprise website.
15.IATF transfer application: Required to provide CCAA transfer statement (if applicable), audit reports, non-conformity reports, rectification verification documents and certificates in Chinese and English within the previous 3-year cycle.
16.Application form ZAZH-FM-01: Complete the relevant contents, signed/stamped, and provided in Word document.
Certification fee is determined based on the enterprise scale. For details, please refer to the market quotation document of Beijing Zhong An Zhi Huan Certification Center Co., Ltd.